添加链接
link管理
链接快照平台
  • 输入网页链接,自动生成快照
  • 标签化管理网页链接
首发于 苹果派
苹果交通卡高级用法(交通联合)

苹果交通卡高级用法(交通联合)

最近亲身体验了苹果北京交通卡的异地使用,尤为方便,在此整理一下相关知识。先说结论: 苹果apple pay中的北京市政交通一卡通(带交通联合标志)可以支持全国300多个城市的公交、地铁通行,支持NFC无接触刷卡,轻松又方便。

更新0705:

苹果官方也在钱包首页推荐交通联合卡,欢迎大家尝试使用哈!

1、什么是交通联合?

交通联合(China T-union)是中华人民共和国交通运输部主导,北京中交金卡科技有限公司负责运营的一卡通互联互通系统。交通联合一卡通是具有支付功能的预付费卡,持交通联合卡可在支持交通联合的公共交通系统(公交车、出租车、轨道交通、轮渡等)刷卡付费。

交通联合系统使全国各地的交通系统串联起来,使各城市间的联系更加密切,一卡刷遍中国使得出行更加方便、快捷,同时标志着中国各地区发展的协同化、一体化、同城化正有序地开展和推进。

2、其他城市交通卡是否支持?

交通联合标志

只要带有交通联合标志的实体卡、手机内置NFC虚拟卡都支持全国互联互通,可以核对自己手中的卡看是否满足,目前已知的有以下城市交通卡:

目前iphone手机上可添加的交通联合卡列表

3、苹果手机如何使用交通联合卡?

“钱包” -> “+” -> “扫描或添加卡” -> “交通卡” -> 选取带交通联合标志卡片 -> 充值,等待状态更新后,即可使用;

补充一点,使用苹果手机刷公交卡不用担心手机没电时不能刷卡,没电自动关机情况下不影响手机刷卡。

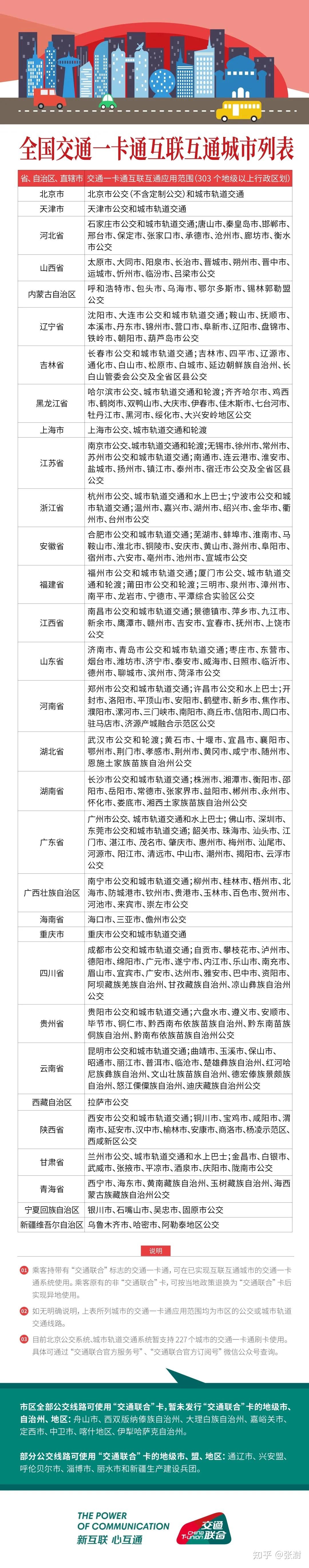
4、全国交通一卡通互联互通城市列表

一卡在手,走遍神州

目前使用苹果手机的北京市政交通一卡通虚拟卡在北京公交地铁、郑州公交地铁、石家庄公交地铁亲测有效。

全国交通一卡通互联互通城市列表

5、全国交通一卡通公众号及小程序

截至2020年12月底,全国已实现303个地级以上城市交通一卡通互联互通。各互联互通城市内发卡机构信息、交通方式、线路信息、服务网点、卡片发售、价格优惠、投诉和宣传渠道等内容,具体信息可通过“ 交通联合官方服务号 ”、“ 交通联合官方订阅号 ”中“ 信息查询 ”板块进行查询。

交通联合官方服务号
全国交通一卡通小程序

编辑于 2021-07-05 17:00

文章被以下专栏收录

    苹果派

    苹果产品的新鲜用法、使用技巧、选购技巧