外地人在上海也能高考了!报考条件一文搞定!
我是上海买房人,公众号:上海买房人,首发公众号,查找进上海购房群,点击上方“关注”,每天为你分享房产知识,政策解读,购房技巧,让您买房的道路不在迷茫!
日前,
上海市教委发布了
2021年上海高考报名通知!
非沪籍也可以在上海参加高考啦!
10月22日,上海市教委发布了 《上海市教育委员会关于做好2021年上海市普通高校考试招生报名工作的通知》 ,通知中明确了2021年可以在上海参加高考的 8类非沪籍考生的条件 。
在上海入学, 其实最头痛最焦虑的还是非沪籍的孩子家长 ,他们焦虑的不是能不能进好学校,他们更多焦虑的是怎么能让孩子在上海入学。
今天,我们就来说说非沪籍孩子如何在上海小学初中入学、中考以及高考?
非沪籍入读小学、初中(2020年)
2020年,来沪人员适龄随迁子女需在本市接受义务教育的,适龄儿童须持有效期内《上海市居住证》或《居住登记凭证》,父母一方满足下面2个种情况:
(1)须持有效期内《上海市居住证》,且一年内参加本市职工社会保险满6个月(2019年7月1日至2020年6月30日,不含补缴,因疫情防控需要允许补缴的除外)
(2)连续3年(从首次登记日起至2020年6月30日)在街镇社区事务受理服务中心办妥灵活就业登记。
符合入学条件的非沪籍随迁子女所持的《上海市居住证》《上海市临时居住证》或《居住登记凭证》上的实际居住地址,应与其父母所持房产证、居住证(或临时居住证)上的实际居住地址一致,且居住地址在本区。
来沪入读小学 来沪人员随迁子女入学,小学阶段以进入公办学校为主,部分地区公办教育资源紧缺的,可统筹安排进入政府购买服务的民办小学就读。
来沪入读初中 来沪人员随迁子女小学毕业学生统筹安排至公办初中就读。初中学校应告知学生及家长完成义务教育后报考高中阶段学校的相关规定和政策。
简单来说,就是在小升初的时候,需要知晓上海的中考政策,知道孩子是否能参加上海中考
来沪就读六年级 在外省(自治区、直辖市)就读五年级的本市户籍、非本市户籍学生,如需在本市就读六年级的,须携带相关证件到户籍或居住所在地区教育部门办理入学信息登记手续(截止日期为8月10日),由区教育行政部门统筹安排入学。
非沪籍参加中考(2020年)
符合下列情况之一的非本市户籍学生可在本市参加中招报名:
(1)考生父母一方持有效期内《上海市居住证》且积分达到标准分值,同时考生本人为持有效期内《上海市居住证》的应届初三学生或18周岁以下本市往届初中毕业生,可在学籍学校或考生所持有的《上海市居住证》上登记地址所在区报名。
(2)考生父母一方及本人持有效期内《上海市海外人才居住证》或考生属于市人力资源社会保障局认定的“本市户籍留学人员其持外国护照子女”,考生为本市应届初三学生或18周岁以下本市往届初中毕业生,可在学籍学校所在区报名。
(3)考生父母一方现属本市常住户口(其中现属本市常住户口为考生继父母或养父母的,须依法与考生建立抚养关系或收养关系连续满3年)的本市应届初三学生或18周岁以下本市往届初中毕业生(往届生须取得2019年本市中招报名资格),可在学籍学校所在区报名。符合此类的考生须具有连续3年本市初中学籍;考生本人有效期内连续满3年《上海市居住证》,或者有效期内《上海市居住证》地址与现属本市常住户口父(或母)实际居住地址一致。
(4)考生父母一方为在沪高校、科研机构博士后流动站(工作站)人员,考生为应届初三学生或18周岁以下本市往届初中毕业生,可在学籍学校或设站单位所在区报名。
(5)考生父母一方为经市政府合作交流办审核登记的地级市以上(含地级市)政府驻沪办事机构有关工作人员,考生为本市应届初三学生或18周岁以下本市往届初中毕业生,可在学籍学校所在区报名。
(6)考生属在沪台胞,香港、澳门特别行政区永久居民身份,且为本市应届初三学生或18周岁以下本市往届初中毕业生,可在学籍学校所在区报名。
(7)考生属经市政府侨办认定华侨身份,且为本市应届初三学生或18周岁以下本市往届初中毕业生,可在学籍学校所在区报名。
(8)考生为在沪定居并持《中华人民共和国外国人永久居留证》,且为本市应届初三学生或18周岁以下本市往届初中毕业生,可在学籍学校所在区报名。
符合下列过渡期内锁定名单的非本市户籍考生可在本市参加中招报名:
考生属过渡期内锁定名单的大屯、梅山、鲁矿后方基地(以下简称“后方基地”)职工子女,且为应届初三学生或18周岁以下的往届初中毕业生,可在相应的后方基地报名。
持有效签证的外国护照的非本市户籍考生可在本市参加中招报名:
考生持有效签证的外国护照并合法在本市居留的,如继续在本市高中阶段学校升学就读,可在学籍学校所在区报名。持外国护照的考生须参加本市初中毕业统一学业考试,参照考试成绩,由报名所在区教育局根据相关政策统筹安排入学。
非本市户籍部分应届初中毕业生可参加本市部分全日制普通中等职业学校自主招收进城务工人员随迁子女的招生考试,具体办法另行通知。
2020年上海市高中招生报名条件一览(非沪籍考生版)
非沪籍参加高考(2021年)
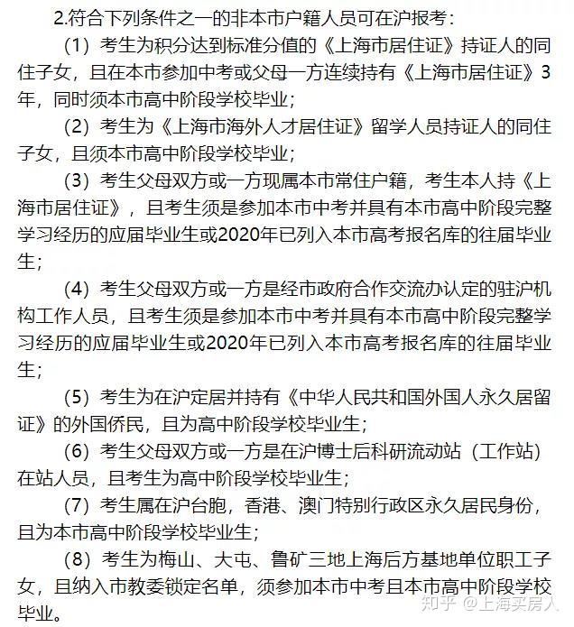
符合下列条件之一的非本市户籍人员可在沪报考:
(1)考生为积分达到标准分值的《上海市居住证》持证人的同住子女,且在本市参加中考或父母一方连续持有《上海市居住证》满3年,同时须本市高中阶段学校毕业;
(2)考生为《上海市海外人才居住证》留学人员持证人的同住子女,且须本市高中阶段学校毕业;
(3)考生父母双方或一方现属上海市常住户籍,考生本人持《上海市居住证》,且考生须是参加本市中考并具有本市高中阶段完整学习经历的应届毕业生或2020年已列入本市高考报名库的往届毕业生;
(4)考生父母双方或一方是经市政府合作交流办认定的驻沪机构工作人员,且考生须是参加本市中考并具有本市高中阶段完整学习经历的应届毕业生或2020年已列入本市高考报名库的往届毕业生;
(5)考生为在沪定居并持有本市公安机关签发的《中华人民共和国外国人永久居留证》的外国侨民,且为高中阶段学校毕业生;
(6)考生父母双方或一方是在沪博士后科研流动站(工作站)在站人员,且考生为高中阶段学校毕业生;
(7)考生属在沪台胞,香港、澳门特别行政区永久居民身份,且为本市高中阶段学校毕业生;
(8)考生为梅山、大屯、鲁矿三地上海后方基地单位职工子女,须参加本市中考且本市高中阶段学校毕业。
2021年在沪报考普通高校条件一览(非沪籍考生版)
在上海上学考试,其实非沪籍都有机会,只是每一个阶段都会有不同的限制。不过,总的来说,最重要的东西就是居住证、居住证、居住证!
尤其是中高考,持有居住证且积分满120分是最低标准。而对于小升初的家长而言, 想要进满意的公办学校,居住证积分达标+房产证是非常有优势的,可以排在非沪籍的第一档!
作者:上海买房人,首发公众号,从业房地产销售8年,孰知交易流程,政策时事分析,专业的水平来解决的购房困惑。