添加链接
link管理
链接快照平台
  • 输入网页链接,自动生成快照
  • 标签化管理网页链接
2万字攻略 | 新手小白第一次买车,必看!建议收藏

2万字攻略 | 新手小白第一次买车,必看!建议收藏

本文 2.4 万字,干货为主, 实用性超过网上90%的买车经验贴, 适合第一次买车的新手小白当做《购车指导手册》阅读, 建议先收藏,也欢迎点赞、转发!


---目录---

一、汽车知识科普(名词解释)

· 汽车分类

· 性能配置

· 汽车品牌

二、首先想明白,要不要买车?

· 为什么要买车?

· 为什么不买车?

· 养车要多少钱?

三、买什么样的车?选择题

· 买多少钱的车?不同价位的车有什么区别?

· 买新车?二手车?

· 买燃油车?新能源车?

· 买轿车?还是SUV?

· 国产品牌,还是外国品牌?

· 普通品牌,还是豪华品牌?…

四、买什么样的车?理解汽车参数配置

· 基础参数:车身、发动机、变速箱等

· 主/被动安全配置

· 辅助/操控配置

· 外部配置

· 内部配置

· 多媒体配置…

五、去哪里了解汽车资讯?

六、去哪里买车?4S店还是汽贸店?

七、什么时间买车?

八、非常实用的买车建议


---作者---


张翔,山东临沂人,中国海洋大学校友,本科2012级新闻传播专业。曾经做过5年职业教育培训工作(指导人找工作、写简历、面试之类的),目前在上海一家汽车互联网公司做运营工作。“魔都海之子”公众号的所有者、运营者,乐于组织生活或工作相关知识经验交流分享,比如“买车”这篇文章,其他还有租房、买房、生娃、旅游、找工作、投资理财之类的。喜欢结交同样乐于交流、互助的朋友。欢迎加我微信:869953335


---前言---


1886年,德国人发明世界上第一辆汽车。

1958年,新中国诞生第一辆轿车。

截至2021年6月,

中国汽车保有量2.92亿辆,

平均每5个人就拥有1辆小汽车。


随着经济发展,汽车越来越成为生活中必不可少的交通工具,成为家庭标配,“买车”将会是很多人都要经历的事情。


我本人是今年5月份买的车,比亚迪 宋 PLUS DMi


通过和朋友交流,我发现大家在买车的时候,都会遇到一系列“问题”,不确定该如何分析、如何决策,甚至有人被销售“忽悠”着买了并不适合自己的车,或者多花了冤枉钱。


汽车经销商与消费者之间,存在太多信息不对称。


今年8月份,我加入一家汽车领域的移动互联网公司,从0开始研究学习各种汽车知识资讯,最先研究的就是“买车”这个Topic。


借此机会,我想整理一篇文章,帮助第一次买车的新手小白,少走弯路少踩坑,至少不要稀里糊涂,做一个买车的“明白人”,让汽车销售知道你是“懂行”的。 说不定还能帮你省几百上千块钱。


考虑到多数人并不是很懂车,所以在内容方面,我会用词尽量 浅显易懂 ,尽量 面面俱到 ,尽量把专业术语改成“ 说人话 ”,至于老司机们,可以选择性地阅读,如有发现不妥之处,欢迎提出意见和建议。后期若有修改,我会在留言区更新。



再先放一张我画的 “汽车销售通路” 图示,让你大致了解,汽车卖给个人消费者的路径,或者说个人消费者可以买到车的路径。


--------------------------------------------

接下来进入正文部分。

--------------------------------------------


一、汽车知识科普(名词解释)


汽车相关专业词汇,有必要先解释一下,毕竟如果不清楚词汇的意思,就更难理解相关内容了。词汇量特别多,我只挑选了一部分比较重要的词汇。


对这部分不感兴趣的朋友,可以跳过。


想了解更多汽车词汇的,可以去看汽车之家的百科栏目。


1、汽车分类


狭义上的汽车(家用车、乘用车),基于车身尺寸不同,有一些“紧凑型车”“中型车”的车级划分标准,大致如下。但感觉现在95后、00后年轻人好像不怎么用这种说法了。



乘用车: 涵盖了轿车、微型客车、不超过9座的轻型客车。细分为:基本型乘用车(轿车)、多用途车(MPV)、运动型多用途车(SUV)、专用乘用车、交叉型乘用车。


商用车: 就是指货车+客车,所有的载货汽车和9座以上的客车。

专用乘用车: 例如救护车、殡仪车、旅居车(房车)等。


交叉型乘用车: 一般就是指面包车。主要车型一般都是中国制造,像金杯、昌河、五菱等。


SUV: Sport Utility Vehicle,运动型多用途汽车,例如:奥迪Q5。


MPV: Multi Purpose Vehicle,多用途汽车, 从旅行轿车演变而来,例如:别克GL8。


性能车: 一般指的是外观是普通的轿车,但拥有跑车心脏的车型,例如:宝马M3。


保姆车: 指家里面可以装货的、或装很多人的车,一般都是7座以上,也指专门给老板们做饭、化妆的车子,因为该车能像保姆一样给车主提供日常所需活动,所以叫做保姆车,例如:丰田埃尔法。


概念车: 可以理解为未来汽车,一种介于设想和现实之间的汽车。


三厢车: 由发动机舱、乘员舱、后备箱三部分厢体组成的车。


两厢车: 乘员舱和后备厢属于同一个厢体,这种布局能增加车内空间,但后备箱空间会减少。


2、性能配置


三大件: 发动机、变速箱、底盘。


发动机: 发动机是汽车的动力源, 将汽油燃烧产生的热能转变为机械能,就像汽车的心脏。


变速箱: 变更转速比和运动方向的装置,分为手动档、自动档。也叫变速器。


底盘: 由传动系、行驶系、转向系和制动系四部分组成。


气缸: 圆筒形金属机件,是活塞运动的轨道,燃气在其中燃烧及膨胀。


排量: 是指体积,发动机每次循环吸入/排出的流体体积。通常排量越大,发动机的动力越强。


自然吸气: 燃油需要空气,自然吸气是指发动机不通过任何增压器的一种进气形式。


涡轮增压: 通过涡轮压缩,让更多的空气进入气缸,来增加可燃混合气量,从而增强发动机的动力。



EV车型: 纯电动,可以申请首字母为A/B/C/D/E的新能源牌照,代表车型有特斯拉、蔚来。


HEV车型: 油电混动,以油为主的混动系统,电池容量小,也 没有充电接口 ,靠发动机充电,和燃油车相比,它可以用相同一箱油走更远的距离,但无法长时间靠纯电行驶, 不能上绿牌


PHEV车型: 插电混动,比HEV的电池容量更大,既可以用发动机充电,也可以用外插电源充电,纯电续航在 50公里 以上,可以申请首字母为F/G/H/J/K的新能源牌照。


增程式混动: 这种车型有发动机,但车轮只能由电机驱动,发动机仅是用来充电的。既可以外接电源充电,也可以加油,再通过发动机充电。


汽车调教: 是指汽车在生产出来后,通过对局部或整体进行调整,提升车的性能或驾乘感。


百公里加速: 汽车从0加速到100km/h所需要花费的时间,是汽车动力最直观的体现。


A柱/B柱/C柱: 如下图所示。


A柱英文名叫A-pillar,是挡风玻璃和车门之间的连接柱,是 支撑车辆结构强度 的主要部分之一。会遮挡一部分的转弯视界,尤其是左转弯的时候。


轴距: 汽车前轴中心到后轴中心的距离,也就是,汽车前轮中心到后轮中心的距离。


扭矩: 你只需要知道,在功率固定的条件下,转速越快扭矩越小,反之越大。这个数据反映在汽车性能上,包括加速度、爬坡能力等。


功率: 汽车在单位时间内所做的功,功率越大扭力越大,汽车的动力也越大。常用最大功率来描述汽车的动力性能。最大功率一般用 马力 (PS)或千瓦(kw)来表示,1马力等于0.735千瓦。


排放标准: 汽车废气有害,所以需要制定排放标准。从2020年7月1日起,所有新注册登记的汽车都必须符合国六A标准。


燃油标号: 汽油的标号代表的是汽油辛烷值,标号越高,代表抗爆性越强。 标号跟油品质量没有关系。 93号与97号汽油是按国IV标准生产,92与95号汽油是按国V标准。


3、汽车品牌


国产车: 例如红旗、比亚迪,中国人自己设计研发制造的车,具有自主知识产权的车,中国人自己品牌的车,属于自主品牌。


合资车: 例如上汽大众、一汽奥迪、东风本田,国外投资方出品牌、技术、资金、人才等,中方出让土地厂房使用权、资金,中外合资建厂造车。


进口车: 例如保时捷、雷克萨斯,从技术到材料,整辆车都是在国外原装制造,运到国内销售的。


平行进口车: 全称是平行贸易进口车,指未经品牌厂商授权,贸易商从海外市场先花钱购买,再运到中国市场进行销售的汽车。


中规车: 国外汽车厂商专门为中国市场设计的,符合中国法令规定的车辆车型,更适合中国的油品、道路、气候等使用条件。


汽车品牌——汽车集团


提到大众,你可能听过 上汽大众 一汽大众 ,两者有什么区别呢?


因为中国汽车产业独特的合资政策,每一家外企都可以在国内找两个合作伙伴。上汽跟大众合资建厂,一汽也跟大众合资建厂,上汽和一汽算是竞争对手。两家经常推出一些姊妹车型,其实在国外是同一款车型,到国内后起了两个名字,在售价和配置上做些“差异化”,然后就可以同时售卖了。



中国知名的汽车集团还有很多,下面列举12个。其中比亚迪、吉利、长城是民企,其他均为国企。


①上汽: 上海汽车集团,是国内A股市场最大的汽车上市公司。自主品牌有荣威、大通、名爵、五菱、宝骏,合资品牌有上汽大众、上汽通用别克、上汽通用雪佛兰等。


②一汽: 中国第一汽车集团,是国内最早成立的汽车公司。自主品牌有红旗、奔腾,合资品牌有一汽大众、一汽奥迪、一汽丰田等。


③东风汽车: 中央直管的特大型汽车企业, 自主品牌有风神、风行等,旗下有:东风日产、东风标致、东风悦达起亚、东风本田、东风雪铁龙等。


④长安汽车: 中国汽车四大汽车集团之一,在整车领域拥有长安、哈飞、东安三大自主品牌,合资品牌有长安福特、长安铃木、长安马自达等。


⑤北汽: 北京汽车集团,旗下拥有北汽绅宝、BEIJING、昌河等自主品牌,合资品牌有北京现代、北京奔驰等。


⑥广汽: 广州汽车集团, 旗下自主品牌有传祺、埃安等,合资品牌有广汽本田、广汽丰田、广汽菲亚特、广汽三菱等。


⑦华晨汽车: 打造了中华、金杯、华颂三大自主品牌,合资品牌有华晨宝马、华晨雷诺。


⑧奇瑞汽车: 自主品牌有奇瑞、凯瑞、威麟、瑞麒、观致等,合资品牌有奇瑞捷豹路虎。


⑨江淮汽车: 自主品牌有瑞风、江淮、星锐,合资品牌有跟大众一起推出的思皓。蔚来汽车最初由江淮代工,现在两家已经合资建厂。合资品牌


⑩吉利汽车: 旗下自主品牌有吉利、领克,首购的国外品牌有沃尔沃、Polestar、路斯特等。


⑪长城汽车: 旗下拥有自主品牌哈弗、长城、WEY、欧拉、坦克等。


⑫比亚迪汽车: 2003 年,比亚迪收购陕西秦川汽车,进入汽车制造与销售领域。新能源汽车销量连续8年中国第一。


---------------------------

以上都是关于汽车的一些知识科普

下面,正式聊一聊买车的事情!


二、首先想明白,要不要买车?


1、为什么要买车?


我发现促使大家买车的常见原因,有这么几种:


A、婚恋因素:准备结婚了,或者为了方便谈恋爱约会,房和车是标配

B、生育因素:因为备孕,或者发现怀孕,有个车方便家庭出行

C、通勤因素:开车上下班,接送孩子上学,探亲、出游等等,都更方便

D、商务因素:开车有利于开展商务性质的活动55

E、心理因素:别人都买车了,就我没有,人总得有辆车撑脸面吧

F、开车技术:很早就想买车,一直等拿到驾照,或者开车技术熟练了,才买车

G、兴趣爱好:汽车就像是一种大号的玩具,对于有些人来讲就是这样


2、为什么不买车?


即便经济条件都允许,也有人不愿意买车,以下是一些没必要买车的“论据”


A、开车堵,停车难,还是公共交通/打车更方便

B、经济不富裕,房子都还没买,不能乱花钱

C、汽车是消耗品,买完就贬值,其他投资更值得

D、平时不需要开车,买完车就得放在车库吃灰

E、如果假期出游或探亲,短期租车/借车就可以了

F、开车技术不过关,万一伤车或伤人都麻烦

G、养车成本高,买完车反而降低生活质量


3、养车要多少钱?


很多人在买车之前,不清楚养车成本。车子买来之后,是需要花钱“养”的。


买车的时候, 最好考虑之后每个月的养车费用 ,尤其是贷款买车的情况,避免到时候严重超支,给生活造成困扰。


一辆10-20万的家用车,一年跑2万公里很正常(平均每天50公里左右),需要多少养车费用呢? 一年2万多块钱养车费用。


因为城市、车型油耗、开车频次、路况啥的都不一样,所以养车费用只是估算。


加油: 一年算10000(每公里算5毛,每个月800左右)

保险: 一年算5000( 一般车险年费在2000到8000左右)

保养: 一年算1000(小保养400-800/次,大保养1000左右/次,一般每1万公里保养一次)

停车: 一年算4800(每个月400的话)

过路费: 一年算600(很少跑高速的话)

罚款/验车: 一年算600(超速、违章…都是钱)

维修: 一年算500

洗车/美容: 一年算500


综合加在一起,养车费用大概是 2.3万/年 ,1900元/月,60元/天。(有的人开车少加油少,一年养车费用约1万多)


但是,对于买新车, 折旧费才是用车成本里最高的一环


一辆新车开满3年,放在二手市场看的话,就只有原价的50-60%了。


若是开满5年后半价卖掉,把折旧费用算上的话,养车费用大概是 3.8万/年 ,3100元/月,100元/天。


若是开满10年后三折卖掉,养车费用大概是 3.3万/年 ,2750元/月,90元/天。


建议你在买车之前,结合自身情况,估算一下养车成本。


如果是纯电动汽车,不需要加油,不需要购置税,相比于燃油车,每年能省1万左右的养车费用,但电动汽车的保值率比燃油车低一些。


汽车之家有发过不同价位,不同车型,大概的养车成本,以下供参考:



所以,到底要不要买车?基于自己的实际情况,考虑清楚即可。


如果你决定买车,接下来要思考的问题就是:买什么样的车?咱们接着聊。



三、买什么样的车?选择题


购车原则:不买最好的车,只买最适合的车。


买车之前,先想清楚,车对你自己来说意味着什么?只是代步工具?也算个生活空间?需要考虑面子问题么?


总之,基于自己真实的用车需求,再考虑买什么样的车。



1、买多少钱的车?不同价位的车有什么区别?


根据易车研究院的数据显示,2014年中国车市的主流价位区是6-20万元,2020年升至 9-25万元 ,根据市场情况预估2021-2026年中国车市主流价区有望升至15-35万元。


在交流买车多少钱的时候,一般常用 “落地价” ,或者说 “上路多少钱” ,指购买一辆车到上牌为止所花的所有费用。


落地价 =裸车价+购置税+保险费(商业险+交强险)+车船使用税+验车上牌费。


购置税 =裸车价格÷(1+17%)×10% ,也就是裸车价的8.7%左右。一辆裸车价15万的车,购置税大概1.3万。( 买二手车不需要购置税,新能源车也免税


保险费 =交强险+商业险(家用5座及以下车的,第一年交强险价格为950元,6座及以上需要1100元)


车船使用税 =300~720元(1.0L-1.6L排量车型,每年税额在300元;1.6L-2.0L排量车型,每年税额在360元;2.0L-2.5L排量车型,每年税额在720元)


验车上牌费 =如果自己验车,费用300-400元;让4S店代办的话,需要600-1000元。


都是铁皮+四个轮子,不同价位的车,到底有什么区别呢?


一般来说,价格越高,意味着车子越好,好在哪里?4个方面: 动力性、安全性、舒适度、科技感。


10万左右的车, 能用。在动力、配置等方面不好不坏,中规中矩,代步足矣,还是比较体面的。主要是以实用为主,能够满足基础的用车需求,马路上最常见。保养维修费用相对较低。


20万左右的车, 舒适。有更好的动力性和安全性,以及科技配置,整体档次变得更高,质感、做工、气场更强一些,在小城市能够体现一定的身份地位。保养会贵一些,但可以接受。


30万左右的车, 轻豪。比如BBA的入门款车型,车子开始有了附加价值,动力、空间、舒适与20万级的车区别不大,有人说:一个奔驰车标值8万。30万也可以买中端品牌里的高配。


50万左右的车, 豪华。豪华品牌的中高端车型,例如宝马5系、奔驰E级, 在这样的车里你可以谈及“享受”二字。就体验来说,空间更宽裕,内饰更豪华,动力相比20万的车稍有提升,整车质感更加细腻,底盘更加扎实稳定,养车费用也会明显上升。这样价格的车能够让人产生优越感。


100万级的车, 超级豪车,车企的旗舰车型,各方面都是顶尖水平,车主的身份定位是金字塔顶尖,基本上都是成功人士、商业精英、大老板。很多时候,百万级豪车更多的是一种社交名片,别人有咱们不能差事儿,比50万的车,身份地位还是高了很多。


最后我想说, 车乃身外之物,建议“悦己”为先 ,不管你开的车是什么级别、值多少钱,真正符合自己的需求,自己感到幸福快乐其实才是最重要的。



2、买新车?二手车?


你会有“新车情结”么?尤其是第一次买车的话。


每10个人买车,有4个人买的是二手车。 这是我粗略推算出来的。根据车联会数据显示,2020年12月,全国二手车交易170.8万辆,新车是228.8万辆。


而且和买车的朋友聊天我也发现, 蛮多人都愿意考虑二手车,但最大的顾虑是“怕被坑” ,因为自己不懂车,也没有信任的人懂车。说白了就是二手车市场不够透明、不够规范。


买新车和二手车的主要区别:



从整个市场趋势来看,普通人对二手车的接受程度,越来越高。




3、买燃油车?新能源车?


新能源车是潮流趋势,2020年10月,国务院办公厅印发《新能源汽车产业发展规划(2021—2035 年)》, 到 2025 年,新能源汽车新车销量,达到新车销售总量的 20%左右 ,到 2035年,纯电动汽车成为新销售车辆的主流,公共领域用车全面电动化。


2020 年,新能源汽车,全国累计销量达 136.7 万辆,其中纯电车 111.5 万辆,插电式混合动力汽车 25.1 万辆。个人购买新能源车的比例,大幅提升至近 70%。另外,非限购城市购买比重也达到了 60%。


整体而言,购买新能源车的人是会越来越多的,我本人也是买的新能源车。


但不少人担心新能源车不如传统燃油车技术成熟、表现稳定,依旧会选择燃油车。 截至2021年6月,全国新能源汽车保有量为603万辆,还只占汽车总量的 2.06%。


关于燃油车、电动车、混动车的区别,对比大致如下:



如果是从省钱的角度对比, 燃油、混动、电动车哪个最省钱呢?


用车成本包括一次性成本、保险维修、电耗油耗、折旧以及其他, 综合来看,三种类型的汽车,如果按6年周期计算,成本是差不多的。


所以不能简单地说新能源车比燃油车更省钱,要综合车的级别、驾驶里程、驾驶路况、驾驶年限等情况具体评估。


当然,随着汽车电池技术的突破,数年之后的对比结果也许会有明显差异。


有些人买新能源车是因为牌照限制, 但并不是所有的新能源车都可以申请挂绿牌。


什么车能挂绿牌?以上海为例,2021年5月更新的政策,符合以下条件才可以申请绿牌


① 纯电、插电混动(含增程式)

② 车长4.6米以上

③ 价格高于10万


从2023年1月1日起,插电混动(含增程式)汽车不再发放专用牌照额度 ,以后只有纯电动车才给绿牌。


什么人能申请绿牌?这个也有限制。


要有上海户籍,或者在有效期内的居住证,申请资格详情可以到“一网通办”网站或APP上查询,一般结果会在5个工作日出结果。也可以去线下查询(浦东新区雪野路1000号),咨询电话 58812035。


其他城市的我不是很清楚,请自行了解。



4、买轿车,还是SUV?


从价格看, SUV普遍比同平台的轿车价格高20%-50%左右。 当SUV的价位和轿车相近时,意味着SUV会比轿车要低一个级别,拿大众举例,20万可以买中型车帕萨特,但SUV的话只能买紧凑型的途观;拿轿车举例,20万可以买中型车雅阁,但买SUV只能紧凑型的CR-V。


从销量看,之前绝对是轿车的天下,SUV后面追上来,现在每年 买轿车的人数和买SUV的人数,几乎相同。 根据中汽协的数据,2020年全国轿车销量927.5万辆,SUV销量946.1万辆。2021-2026年中国用户的购车偏好,继续倾向SUV。


从车的性能来看,轿车和SUV的主要区别如下


空间: SUV车顶高,车厢有更大的垂直空间,尤其是身高比较高的人,乘坐SUV比轿车舒服。


油耗: SUV更耗油,在其他要素相同的情况下,SUV普遍比轿车偏重150公斤以上,而且轿车的迎风面积小。


通过性: SUV离地间隙高,通过性更强,即便平时没什么机会越野,但SUV能更从容跨越城市里的马路牙子。


操控性: 轿车重心低,操控普遍比同级SUV好,但这个差距日渐缩小,而且一般人真的不容易感受出差异。


驾驶视野: 由于坐姿更高,SUV视野能看得更远。不过SUV高坐姿也有副作用,就是“灯下黑”,靠近车身周围的盲区比轿车大。


除了理性分析,还有一些感性判断,网上有人做过车主调研,关于最贴近SUV或轿车的形容词,你也可以看参考,结果如下


轿车:传统的,优雅的,有声望的,性感的


SUV:结实的,大气的,豪华的,动感的


5、国产品牌,还是外国品牌?


根据中汽协数据,2020年乘用车销量品牌分布如下


国产:774.9万辆,占38.4%

德系:483.1 万辆,占23.9%

日系:465.9 万辆,占23.1%

美系:194.3 万辆,占9.6%

韩系:69.9 万辆,占3.5%

法系:5.2 万辆,占0.3%


外国品牌共销售 1242.9 万辆,占比 61.6%,所以,目前约60%人会优先选择外国品牌汽车。


不同国家的汽车品牌都有哪些?咱们国产的汽车品牌有100多个你知道么?下面简单罗列一些常见的汽车品牌


BBA: 奔驰、宝马、奥迪(都是德国的品牌)


国产: 红旗、五菱、比亚迪、奇瑞、长城、长安、吉利、荣威、华晨、江铃、传祺、理想、蔚来、小鹏、威马


德系: 奔驰、宝马、奥迪、大众、斯柯达、迈巴赫、保时捷


日系: 丰田、本田、日产、马自达、雷克萨斯、英菲尼迪、讴歌、斯巴鲁、三菱、铃木


美系: 福特、雪佛兰、别克、凯迪拉克、林肯、Jeep、道奇、特斯拉、悍马


韩系: 现代、起亚、双龙


法系: 标致、雪铁龙、DS、雷诺


英系: 宾利、捷豹、路虎、名爵、劳斯莱斯、阿斯顿马丁


意系: 法拉利、玛莎拉蒂、兰博基尼、菲亚特


为什么有的人更喜欢买国产品牌? 原因大致如下:


为什么有的人不愿意买国产品牌? 原因大致如下:


国产品牌的汽车到底怎么样?仁者见仁,智者见智,我本人是支持国产汽车品牌的,所以买了比亚迪,宋PLUS DMi(插电混动、超级混动),已经开了几百公里,城市道路和高速都跑过,至少目前觉得“真香”,认为还挺值的。



6、普通品牌,还是豪华品牌?


几乎所有的消费品都有三六九等,即使是普通塑料袋,印上 LV 的 logo,也会身价倍长。汽车亦如此,有普通品牌和豪华品牌之分。


传统豪华品牌: 宝马、奔驰、奥迪、雷克萨斯、保时捷、林肯、沃尔沃、凯迪拉克、捷豹、路虎、英菲尼迪、讴歌等,其核心特征是:历史悠久,品牌认可度高。


自主豪华品牌: 红旗、WEY、领克等,其核心特征是:自主品牌推出的高端品牌,满足用户对配置及豪华体验的需求。


高端新势力品牌: 特斯拉、蔚来、理想、高合等,其核心特征是:科技感强、技术领先,符合电动化战略趋势。


超豪华品牌: 劳斯莱斯、宾利、法拉利等,由于价格太过于高,不是一般人敢想的……我微信好几千友里,只知道一个人是开这类车的。


至于买什么品牌的汽车,建议遵循“门当户对”原则,否则太高的品牌会让你不堪承受高额的用车成本,太低的品牌也可能会让你失去满足感。


其实很多人买车会面临二选一的难题,预算不变的情况下,普通品牌的高配车型,或者豪华品牌的低配车型,毕竟品牌是有溢价的。



7、买什么颜色的车?深色还是浅色?


白色, 是现在最多的汽车颜色,耐脏,而且更安全,因为白色反光强,更容易被看到,再加上白色是“扩张色”,从远处看会感觉一辆车更宽,更容易留出安全余量。另外,白色车夏天不容易吸热,温度相对于其他车色的车来说温度要低3到5度。


黑色, 商务用途或行政用途较多选黑色车, 给人的感觉比较沉稳,成熟而且低调。 缺点是不耐脏。


每个人对颜色的喜好不同,如果看重耐脏度,灰色和银色的车最好;如果看重保值率,白色和黑色的车最好;如果看重行车安全性,那么浅色系的车更好。


总之,选择自己喜欢的颜色就是了。


关于买车选颜色,三个温馨小提示


① 以后你置换新车,卖车的时候,黑色白色更保值


② 如果你喜欢彩色,不要一时冲动,要考虑是否“耐看”


③ 如果你特别想买的车型,就是没有心仪的颜色,也可以考虑后期换色,重新喷漆、贴膜之类的



四、买什么样的车?理解汽车参数配置


前面的选择题,虽然可能让你纠结,但至少比较容易理解,接下来要聊的一些参数配置,会比较复杂,我尽量用大白话讲清楚。


考虑到篇幅问题,有些地方就不解释具体原因了,感兴趣的话可以自己再另外研究。


第一部分:基础参数


1、车身


座位数: 一般人都是买5座,家庭成员多的可以考虑6座、7座。


尺寸大小: 大车空间大,乘坐更舒适;小车停车方便,开起来更灵活,还省油。


想想乘车人的身材,想想自己的停车位大小,想想经常走的路况,想想自己的驾驶技术,综合考虑,再决定买多大的车吧。


(我有个朋友,新手司机,买的中大型车,新车买来当天就剐蹭了……一个月内剐蹭4次……此处该哭还是该笑==)


2、发动机


你知道吗? 汽车发动机的“设计寿命”一般在10-20年之间,大多在15年左右。 但很多车报废,并不是因为坏了,而是因为不符合国家要求了。


其实按照现如今的技术,好的发动机能跑100多万公里,30年也没问题,坏了可以修,报废的零件可以换,理论上讲,发动机拥有无限的寿命。


按照国家规定,跑满60万公里的汽车无条件作废,满15年之后,每6个月需要检查一次,俗称“验车”,直到检查不合格为止。


发动机属于精密机械,并不怕长久使用,怕的是硬冲击, 用个几十年都没啥大问题,但撞一次很可能就完蛋了,因为无论怎么修,都没法恢复最开始的精度。


排量: 大排量发动机的动力更强劲,一般小排量的车动力不行,坐5个人跑起来就费劲,爬坡也不给力。但排量大小是相对的,2.0升放在小型车上就算是大排量了,但放在中大型SUV上就是小排量。现如今,紧凑型家用车大部分使用1.6L或1.4T发动机。但买车的时候,绝不能只看排量,更值得关注的是实际动力和性能参数。


气缸数量: 一般汽车4缸和6缸发动机最多,常见缸数有3、4、5、6、8、10、12缸,同等排量下,缸数越多,功率越高,价格也越贵,后期的维护费用也越高。


3缸车最便宜, 但3缸发动机被普遍认为的缺点是连贯性差、 容易抖动、噪声大、容易坏。 但如果3缸比4缸价格便宜一两万,那可能会让人纠结怎么选。为什么汽车厂商会推3缸车? 因为要节约成本, 另外,3缸车是向排放标准妥协的产物。随着技术的发展,目前市面上已经有一些3缸机车型,被普遍反应日常驾驶过程中,几乎感受不到明显抖动,例如“日产奇骏2021款”,但等过三四年情况如何,还不好说。


进气形式: 自然吸气,涡轮增压,哪个好?涡轮增压在不增加发动机排量的情况下,能够大幅提升发动机的动力,而且燃油经济性也得到了提高。比如1.4T的发动机,输出功率和2.0L的发动机相当,但油耗不比1.4L的发动机高多少。


自然吸气 发动机和 涡轮增压 发动机的主要区别:




如果你是家用更多,追求平稳舒适,且经常经历早晚高峰的走走停停路况,自然吸气更有优势,它的后续维护成本也更低。(我本人买的车就是自然吸气)


如果你主要是自己个人用车,喜欢驾驶,对速度、动力要求比较高,偶尔还要跑跑长途跑跑高速,受不了提速慢,那就选涡轮增压吧。


最大功率: 汽车的功率越大,加速越快、极速越高、载重能力越强。


最大马力: 和最大功率是同一个意思,马力用Ps做单位,功率用kW作单位,1Ps等于0.735kW。 一般家用车有个90马力就算够用 ,能满足日常代步所需;但如果要上 高速安全超车,则需要150马力 。一般超过250马力就不适合前驱车型了,因为过大的动力容易引起前轮打滑,直接影响转向和操控,容易在弯路中发生危险,所以更强悍的动力要配置后驱或四驱。


最大扭矩: 扭矩决定了一辆车的动力输出特性,扭矩越大,最大功率来的越早(因为所需要的转速越低)。从理论上来讲,扭矩越大,起步速度越快,从0~100公里的加速时间越短。如果只有马力很大,但扭矩不大的话,车的提速也会非常慢,让车手感到车无力。


最大功率转速: 发动机达到最高功率而呈现出来的最高速度,大部分车在6000-7000转之间。汽车一般在5000转以上就能实现最大时速,考虑到我国高速公路限速,3000转左右即可实现120km/h。尽管转速不是决定车速的唯一因素, 但车速特别高时,想再次提高速度的话(二次加速),就需要更高的转速来实现


百公里加速: 从0到100km/h加速时间,是对汽车动力最直观的体现。举个实际开车场景中的例子, 是否能快速完成超车,和这个数据直接相关。 4-7秒就算快车,7-9秒动力充足,9-12秒正常够用,12秒以上会感觉比较肉(意思是车没有劲,踩油门后的反应慢反应小)。


常见车型的百公里加速数据:



3、变速箱



变速箱就像是一辆汽车的大脑,说得再严谨一点,是汽车动力方面的大脑。





在普通人眼里,变速箱就是分手动和自动两大类,相比手动挡,自动挡操作简单,不用踩离合、不用频繁换挡、不会熄火、半坡起步不会溜车,更适合城市道路。


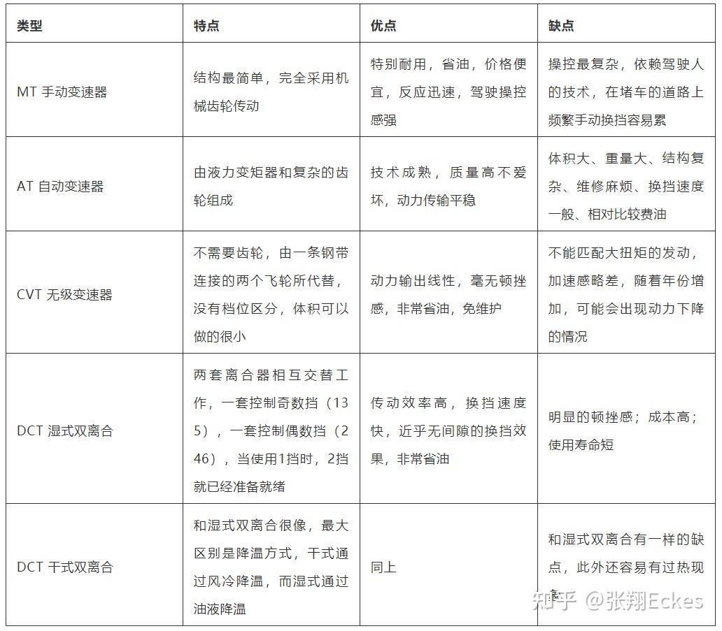
其实自动挡还有很多细分类别,目前比较主流的是三种:AT、CVT、DCT(又分为湿式、干式)


手动变速箱(MT): 手动挡,主要由齿轮和轴组成, 通过不同的齿轮组合产生变速变矩。可以自由控制换挡时机,增加驾驶乐趣,但堵车时开车太累。


手自一体(AMT): 自动离合手动变速器,将汽车的手动换挡和自动换挡结合在一起的变速方式,离合是自动的,换挡是手动的,机械本质上还是手动挡。家用车极少配这种变速器。


自动变速箱(AT): 自动挡,靠行车电脑自动换挡。由液力变扭器、行星齿轮和液压操纵系统组成,通过液力传递和齿轮组合的方式来达到变速变矩。


无级变速箱(CVT): 没有齿轮组合,只用带轮进行变速。通过改变传动带的接触半径进行变速,可以提高整车的燃油经济性和动力性,操纵方便、乘坐舒适。


双离合变速箱(DCT): 通过两套离合器工作, 无间隙换挡,可以比自动变速器换挡更加平顺,不会有动力迟滞现象。而且动力损失更小,油耗相对更低。


下面。我用一个表格来对比几种主流的变速箱的区别:




根据不同的对比维度,表现优劣顺序参考如下:


表现稳定: MT>AT>CVT>DCT


驾驶操控: MT>DCT>AT>CVT


省油角度: DCT>CVT>MT>AT


换挡效率: MT>DCT>AT>CVT


换挡平顺: CVT>AT>DCT>MT


保养省心: MT>AT>DCT>CVT


除了变速箱本身的类型,调校也至关重要! 即便同一类型的变速箱,由不同的厂家调校,可能有截然相反的两种表现,而且随着技术的发展,不同变速箱的缺点,也在被慢慢磨平。


所以买车的时候怎么选择变速箱呢?根据自己的用车环境以及自己的驾驶风格去选择即可。比如大排量的性能车建议选AT变速箱,定位家用舒适的娇车建议选CVT变速箱,经常激烈驾驶甚至偶尔跑跑赛道的车,则可以选DCT变速箱。


下图是 不同类型变速箱的汽车销量 数据,最多的还是手动挡MT,其次是自动挡AT。(中高端汽车基本都是配置自动挡)





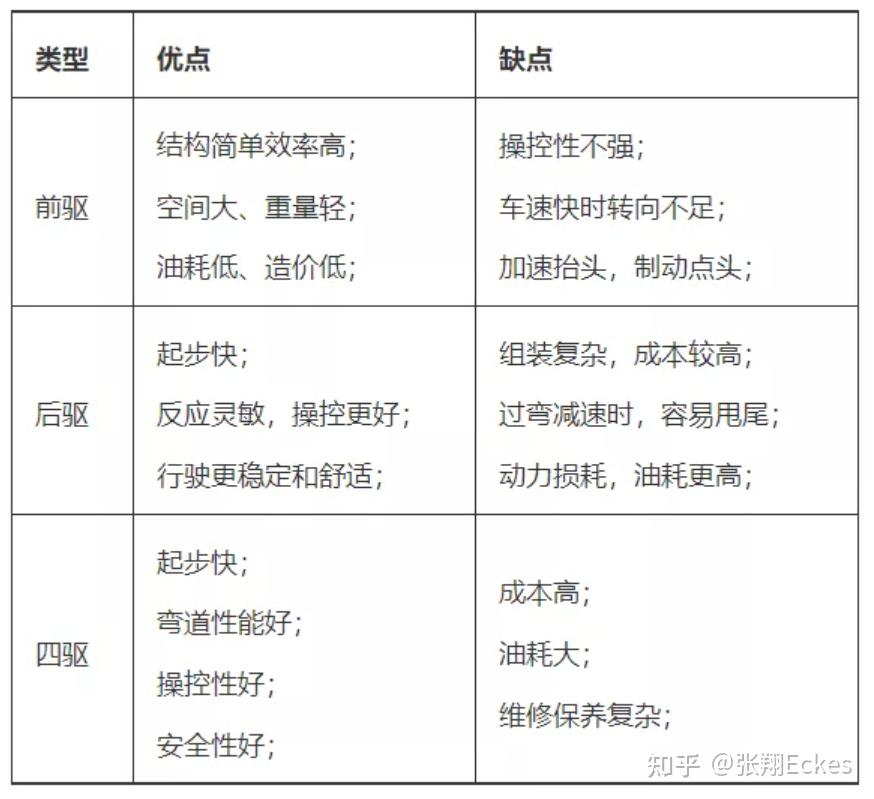
4、驱动方式



家用车绝大多数是前驱。


前驱、后驱、四驱的优缺点对比如下:



如果只是市区代步用,一台前驱车足够了,空间够大、动力损失少、省油省钱、经济实用;


后轮驱动的车,操控性能比较好,对于比较讲究开车操控性的人,可以优先考虑后驱;


四驱车更多是为了适应较为恶劣的地形,比如越野车,再比如北方寒冷天气,路面容易结冰,四驱系统会有很好的通过性和操控性。





5、综合油耗




一辆普通家用车, 每年加油费得1万多块钱 ,所以很多人买车的时候都会重点考虑油耗问题。


一辆车平均百公里油耗多少才能称之为省油呢?


谈及油耗,必须结合车型和排量,尤其是排量,排量与油耗的关系,就像人的身高和体重的关系。理论上讲,身高越高的人体重就越重,大致上是成正比的。


体重150斤的人,如果他身高1.6米,你就会感觉这个人很胖,如果他身高1.8米,你就会感觉这个人很瘦。


同理,如果一款排量1.5升的车,平均百公里油耗8升,你就会感觉这款车真费油;如果是一款排量2.5升的车,平均百公里油耗8升,你就会感觉这款车真省油。


影响油耗的因素很多,除了发动机排量之外,还有变速箱、汽车重量、汽车造型等等。


某油耗统计软件数据, 所有汽车的平均油耗为8.53升。 其中轿车油耗7.75升,SUV油耗9.36升。更详细的统计分析数据参考如下:




如果油耗比同级别车低0.5~1升 ,就算比较省油的车了。


我买的比亚迪 宋 PLUS DMi 属于SUV,插电式混动,很省油,百公里油耗5L左右,每公里4-5毛钱。





6、续航里程




续航里程是指,汽车在加满油或充满电的情况下,可连续行驶的最大里程。


如果是燃油车,一般家用车的油箱容量在40-60升, 加满一箱油能跑500-1000公里 。不过燃油车加油很方便,不需要担心续航里程问题。


买电动车更需要关注续航里程,2020年,电动汽车的平均续航里程是378公里,部分车型能续航500公里以上。




注意:实际续航里程和用户驾驶习惯、用车环境紧密相关,官方续航数据和实际续航数据,会有一定的偏差。



第二部分:主/被动安全配置


汽车的安全性能至关重要,买车的时候重点关注,安全配置包括两类:主动安全和被动安全。


被动安全装置: 在事故发生之后,尽量保证安全,包括安全带、安全气囊等。


1、安全带, 是撞车、翻车事故中最有保护作用的东西,能降低50-60%的受伤概率。根据卷收器不同,分为紧急锁止式安全带、预紧式安全带、燃爆式安全带。低端车型大多是用紧急锁止式。预紧式安全带更好,因为在发生撞击的一瞬间,卷收器会自动将安全带往回拉一段距离,从而消除安全带与身体之间的间隙,减小乘员的位移。


2、安全气囊, 在车辆发生撞击事故的瞬间弹出,达到缓冲作用,保护人的安全。侧气囊是安装在座椅外侧的,目的是减缓侧面撞击造成的伤害。后排侧气囊常见于中高端车型。买车的时候可以关注一下气囊数量。


3、车身机构设计, 是被动安全的基础,好的汽车结构应该是该硬的地方硬,该软的地方软。比如乘员舱坚硬,向外依次强度减弱,并设定特定的溃缩路线。前者确保成员的有效生存空间,后者功能是尽可能吸收车辆和乘员的运动能量,以缓解成员所受冲击。


4、防爆轮胎, 学名叫“泄气保用轮胎”,因为胎壁比较坚硬,在轮胎亏气的情况下,依然能够正常行驶相当长的一段距离。据统计,国内高速公路70%的意外交通事故是由爆胎引起的。防爆轮胎比普通轮胎噪音更大,也更费油,价格更高。


以上是汽车的被动安全配置,但最好的安全应该是“不让危险发生”, 主动安全配置 是让你避免发生危险,比如早就成为标配的ABS,现在基本普及的ESP,以及各种智能驾驶辅助系统。


5、防抱死刹车系统(ABS), 如果没有ABS,用力踩刹车的时候,前轮就会抱死,失去转向能力。装了ABS,在你全力踩下刹车的情况下,车子也能短暂地释放动力,这样就能保持汽车的转向能力,有时虽然只是一点点,却能避开致命的碰撞。


6、电子制动力分配系统(EBD), 在你踩刹车的时候,车载电脑会根据车轮与地面摩擦力的情况,对每个车轮施加不同的制动力,从而保证车辆的稳定性。一般与ABS系统绑定使用,让你在刹车时更安全。


7、 电子制动辅助系统(EBA), 在你紧急刹车的时侯,行车电脑会指示刹车系统产生更高的油压,从而缩短刹车距离。


8、胎压监测系统, 对轮胎气压和温度进行实时自动监测,并对轮胎高压、低压、高温、快速漏气进行及时报警,避免因轮胎故障引发的交通事故。


以上这几项配置几乎已经淡出人们的视野,这并非因为它们作用不大,而是由于它们历史久远,早已成为汽车安全系统基础中的基础。


9、车身电子稳定系统(ESP), 在你还没有踩刹车之前,电子系统就会判断车辆的状态,“偷偷地”对某个车轮进行制动,从而保证车子更稳定,例如急转弯的时候。虽然ESP还不是强制标准,但建议你尽量选择有ESP的车。


10、车道偏离预警系统, 在车辆偏离车道时发出预警,防止你因疲劳驾驶等情况引发的注意力不集中;还能提醒你变道要打转向灯。部分车道偏离预警系统还会配合方向纠正系统,当车辆压线时,方向盘会进行纠正,驶回原车道。


11、车道保持辅助系统, 电脑系统对转向系统进行控制,帮你在开车的时候保持在本车道内行驶。


12、盲点监测/并线辅助系统, 因为后视镜存在盲点,在你进行并线时,如果相邻车道后方有车正在接近,并线辅助功能则会报警,提示你确保安全并线。但也有人觉得这个功能不适用于实际驾驶环境,如果在城市道路中并线,几乎每次并线都会发出报警。




13、侧面盲区提醒功能, 通过后视镜的灯光,或者座椅、方向盘的震动,提醒车主避免侧面碰撞。


14、主动刹车系统, 在你跟车行驶的时候,如果没注意,即将造成追尾事故,系统会自行刹车来防止碰撞。主动刹车系统诞生时间不长,已经成为不少车企重点宣传的安全配置,但网传这个功能有时候刹不住车。


15、道路交通标识识别, 通过车辆前方的摄像头来检测道路标识,例如道路限速、禁止超车等,然后在仪表盘等地方显示相应内容,提醒你注意。但有时候摄像头被前方或侧前方车辆挡住视线,识别不到道路标识。


16、夜视系统, 在夜间开车的时候,红外线捕捉车前方的行人或障碍物,显示在车载屏幕上,让你看得更清楚。



重点提醒!!很多新技术,只能作为辅助安全措施,不能太过依赖,汽车终究还是需要人为去操控的,只有靠稳定的驾驶,你的安全才有保障。




第三部分:辅助/操控配置


让你开起来更“爽”的一些配置


1、定速巡航, 不用一直踩着油门,车辆可以按照固定的速度前进。需要减速时,踩刹车就可以解除定速巡航。


2、自适应巡航, 在定速巡航的基础上,还可以根据与前车的距离变化,自动加速或减速,不用在油门和刹车之间踩来踩去,跟车的时候更省心省力。但如果是堵车路段使用,可能容易被其他车辆插队(加塞),因为跟车的时候,与前车距离较大。


3、全速自适应巡航, 普通的自适应巡航一般要求最低车速超过30km/h,全速自适应巡航在0-150km/h车速之间都可以发挥作用。


4、倒车雷达, 倒车的时候,如果车后方有人或障碍物,就会发出报警,提醒你注意。更安全,也可以避免磕磕碰碰。


5、倒车影像, 能在车载屏幕上看到车尾盲区情况,倒车影像一般会与倒车雷达配合使用,并且有的车是360°全景影像。


6、自动驻车/上坡辅助系统, 半坡起步的时候,不会溜车。这套系统在自动挡车型中几乎成为标配。


7、自动泊车入位, 车辆自动倒车入库、侧方停车,你只需要按照提示换挡,并观察周围情况即可。部分高端车型还可以实现自动驶离车位,很酷炫。但有些老司机认为买这个功能属于白花钱,因为更习惯自己停车,平时极少用得到。




8、发动机启动技术, 在你等红灯的时候,发动机会暂停工作(而非传统的怠速保持),当松开刹车后,发动机将再次启动,可以省油。润滑油一直循环,即使频繁的停车起步,也不会对发动机内部造成磨损。


9、驾驶模式切换, 你可以在“雪地”、“越野”、“运动”、“标准”、“ECO”等模式下进行切换。不同的驾驶模式,车辆会根据系统预定的参数,对转向、变速箱、发动机、悬架等响应以及电子稳定程序介入时间和力度作出相应调整。


10、电子限速, 城市道路一般限速80公里,在路况通畅的时候,可能在不经意间就会超速,如果用电子限速,可以设定好限速80,然后再怎么踩油门,车速都不会超过设定值。



第四部分:外部配置


1、远程启动, 通过遥控钥匙或手机APP,远程启动发动机。冬天,可以提前启动汽车进行预热;夏天,可以提前打开空调降温。


2、无钥匙进入, 在钥匙靠近车辆一定范围时,你直接拉门把手、或触摸特定位置、或将手深入感应区,就可以打开车门,省去了掏钥匙的步骤。


3、无钥匙启动, 启动车辆不用掏钥匙、拧钥匙,把钥匙放在包里或兜里,使用启动按键或旋钮,即可使发动机点火,更便捷。


4、电动后备厢, 按一下后备箱的按键,或者遥控钥匙的按键,后备厢就会自动打开、自动关闭,不用自己动手啦。


5、电动后备厢位置记忆, 尾门打开的高度可以调节,并记忆位置。


6、感应后备厢, 在感应钥匙随身携带的情况下,只需把脚扫过后保险杠底部的感应器,后备箱就会自动开启。在双手抱着东西不方便时,这个功能很好用。


7、天窗, 能使车内空气流通,让车显得更高级。有电动天窗、手动天窗、全景天窗可开启、全景天窗不可开启、分段式全景天窗等类型。


8、车内中控锁, 可以同时控制所有车门关闭与开启,一般在驾驶座旁边或中控台上。


9、儿童锁, 使用儿童锁时,后排车门只能从外面打开,避免在行车过程中,小孩子误操作打开车门。


10、电动吸合车门, 轻轻关一下车门, 由于磁力,车门会自动吸合直到完全关闭,关门动作会更优雅,还可以避免门未关紧。这个配置常见于豪华品牌车辆上。



第五部分:内部配置


1、无线充电, 手机充电方便,车里不用放数据线。


2、内置行车记录仪, 一般被整合在内后视镜上,相比后期加装的行车记录仪,看起来更加整洁,走线更加隐蔽。


3、全液晶仪表, 显示车速、转速、油量,取消了传统的物理指针,全部通过电子屏幕展示。信息更丰富,效果更生动。


4、行车电脑显示屏, 显示平均油耗、瞬时油耗、室外温度、平均车速、驾驶时间、单次行驶里程等数据。分为单色和彩色两种。


5、方向盘记忆, 一键自动调整方向盘位置,如果同一辆车不止一个人经常开,比如夫妻,这个功能就很方便。


6、方向盘换挡, 通过方向盘上的按钮或拨片换挡,配置在手自一体变速箱的车型上。


7、多功能方向盘, 方向盘上的功能键很多,例如音响控制、蓝牙、定速巡航、行车电脑等。


8、抬头数字显示仪(HUD), 又叫平视显示系统,有了它,开车看导航不需要低头,因为它可以把信息,映射在你眼前的玻璃上。HUD原来是军用战斗机使用,目前正在被越来越多的汽车使用,既展示科技性,又提高安全性,当然价格也不便宜,一般是高档车才有。




9、电动可调踏板, 可以调节刹车和油门踏板的高度,满足不同身高司机的需求。此类配置常见于美系车,如福特F-150、探险者等。


10、主动降噪功能, 就是通过降噪系统产生与外界噪音相等的反向声波,将噪音中和,从而实现降噪的效果。



第六部分:座椅配置


车是用来“坐”的,坐着舒服很重要!


1、座椅材质, 常见的有织物、仿皮和真皮三种。一般来说,真皮是一项豪华配置。


2、电动座椅记忆, 可以记忆并自动调节座椅位置,如果同一辆车不止一个人经常开,比如夫妻,这个功能就很方便。


3、座椅加热, 冬天坐车,屁股不怕冷。


4、座椅通风, 冷气从坐垫、靠背上的小孔吹出,防止屁股与后背积汗。


5、座椅按摩, 一般在高档车上才有。


6、前排中央扶手, 一般还带有杯托、储物等功能。 有些扶手可以前后滑动、高低调节,方便你找到更舒适的坐姿。


7、后座中央扶手, 多为可收放式,方便为后排乘客提供肘部空间。有些豪车的后座中央扶手上,还集成了人机交互系统,可以操作后排影音系统。


8、后排座椅放倒形式, 目前有按比例和整体放倒两种,座椅放倒可以增加储物空间,方便装大件或超长的东西。



第七部分:多媒体配置


1、OTA,空中下载技术, 汽车可以通过网络自动升级,你就不需要把车开到4S店去升级系统啦。汽车史上第一次OTA由特斯拉实现于2012年。目前常见的OTA升级是针对多媒体系统,如导航、娱乐等,只有像特斯拉等个别厂商,才会对驾驶辅助、动力单元控制等进行升级。


2、语音识别控制, 你可以用嘴巴指挥车辆,打开天窗、查询路线、呼叫电话、控制音量、调节空调等,是一项便利性配置。


3、车载导航, 有些车载导航更新慢,或者触屏不灵敏,不好用。但也有的很好用。


4、中控液晶屏分屏显示, 和手机的分屏类似,同一块中控屏,你可以看导航,副驾驶可以看短视频。


5、USB/Type-C接口数量, 以及位置分布,有两个接口就可以同时给两个手机充电。


6、扬声器数量, 即车辆中音响喇叭的数量,一般配置较低的车扬声器数量较少,随着配置和车价的升高,扬声器数量也会有一定增加,另外部分车型还支持用户选装音响品牌和扬声器数量,以满足对车内音响音质的需求。


7、道路救援呼叫, 车机系统中的一项功能,在遇到危机情况时,一键呼叫救援服务,按键通常在内后视镜上,或前方车顶上。


8、车载KTV, 你开着车,她唱着歌,向快乐出发~ 我本人很喜欢这个配置,我买的车也是带这个功能。


9、后备厢12V电源接口, 在中高端SUV当中十分常见,可以为车载冰箱、吸尘器、充气泵供电,是一项非常实用的配置。


10、车载220V/230V电源, 跟家里的电源一样,有了它,在车上也可以给笔记本电脑充电啦。



第八部分:灯光配置


1、自动头灯, 当光线变暗时,前大灯自动亮起,当光线变亮时,大灯自动熄灭。尤其是在天刚刚黑的时候,很多人容易忘记开灯,会存在着安全隐患。


2、自适应远近光, 在夜间开车时,车辆大灯通过传感器判断当时的车辆、人员情况,自动切换远近光灯,让你更专注于驾驶,无需频繁切换远近光灯。


3、转向辅助灯, 在你左转弯的时候,左侧的转向辅助灯会亮起,让你看得更清楚;右转也是一样。当方向盘回正后,转向辅助灯就会关闭。


4、LED日间行车灯, 白天开车的时候,你的车更容易被看到,提高安全性,属于信号灯的范畴。


5、矩阵式大灯, 大灯内部的每个LED灯体,都可以独立调节亮度或关闭,从而实现控制照射范围、精确照明等,提升夜间行车安全,常见于奥迪车型中。毕竟奥迪有个外号叫“灯厂”。


6、几何多光束大灯, 根据道路条件及交通状况,对大灯进行快速、准确的调节,智能计算出最佳灯光效果,甚至单独控制每个 LED 灯准确开闭,这个配置常见于奔驰车型中。


7、大灯延时关闭, 也称为“伴我回家功能”,就是在你下车锁车之后,车灯继续亮一会儿,为你提供照明,等你走了,它就灭了。


8、大灯清洗装置, 在前灯的下方有出水口,随时可以清洗前灯,一般高级车型具备此功能。


此外还有触摸式阅读灯、车内环境氛围灯、高位刹车灯,以及更高科技的PML可编程智能大灯、像素式大灯,你感兴趣的话可以再自行了解。




第九部分:玻璃/后视镜


1、隔音玻璃, 一般车辆会在前排、后排或全车使用隔音玻璃。


2、安全玻璃, 不容易破碎,即使破碎也不易伤人。


3、后排侧隐私玻璃, 提高车内隐私性的同时,更避免了阳光的照射,在高档车和高档商务车上较为常见。


4、车窗防夹手功能, 电动门窗玻璃在关闭时,遇到阻力后会自动停止,从而避免夹伤人。


5、外侧后视镜, 是一项重要的安全配置,有手动调节和自动调节,除此之外还有电动折叠、后视镜记忆、后视镜加热、倒车自动下翻、锁车自动折叠、自动防炫目等功能。


6、双曲率后视镜, 在外后视镜约1/3的位置会有一条虚线,两边镜面曲率不一样,虚线以外看远处的情况,虚线以内看近处的情况,可以尽量减少后视镜的盲区,但有人会觉得看着头晕。


7、车内后视镜, 便于观察车后方情况,有手动防炫目、自动防炫目两种。有不少功能被集成在内后视镜上,如倒车影像、行车记录仪等。


8、流媒体后视镜, 目前还很少见,其实就是把车尾摄像头拍的画面,在镜面上实时显示,好处是可视范围大大提升。


9、感应式雨刷器, 能通过感应雨滴的大小,自动调节雨刷运行速度,提高雨天开车的方便性和安全性。


10、可加热喷水嘴, 在冬天,汽车的喷水嘴可能会结冰,导致无法喷水,可加热喷水嘴这时就会派上用场。



第十部分:空调配置


1、自动空调, 比手动空调更方便一些,但在省油这方面两者相差不大。


2、温度分区控制, 比如驾驶位置的空调是18℃,副驾驶的空调是23℃。


3、后座出风口, 坐在车后座的人也可以吹到空调,避免冷热不均。


4、后排独立空调, 是指后排区域可以独立设定空调的温度,调节出风量的大小。


5、车内香氛装置, 把香水通过空调,均匀的释放到车内。


6、车载空气净化器, 可以处理车内的异味、PM2.5、雾霾等,装在车内空调系统中,或装在前排中央扶手内。


7、车载冰箱, 由于成本较高,基本只有豪华车才会配置,一般在中央扶手的位置。



十一部分:特色配置


现如今科技发展太快,这部分会有一些你之前没见过甚至没听过的配置。


而且现在很多人买车,不仅仅是要能跑能开,还要能在上面感受科技、享受便利。


1、女王副驾, 蔚来等车型的配置,副驾座位上有脚踏板和腿托,座椅靠背可以调节为半躺,舒适程度完全可以比肩豪华品牌D级车的老板座。


2、移动电站, 多见于新能源车型,就是把车当一个充电站,野外露营的时候,可以接各种插排,电锅、电扇、电灯搞起来。


3、底盘透视影像, 可以在车载屏幕上,看清楚车底的情况,像“透视眼”一样,在通过复杂路况时非常实用。


4、生物监测系统, 避免婴幼儿或宠物被遗忘在车内。


5、指静脉识别解锁, 不用带车钥匙,用手指解锁车辆,通过手指静脉分布特点解锁,比指纹解锁更安全。是电动汽车新兴品牌零跑汽车推出的一项博人眼球且实用的车辆解锁功能。


6、智能寻车, 帮助容易迷失在停车场的你,省去自己拍照标记停车位置的麻烦,理想ONE的特色配置。


7、智能召唤, 电脑控制车辆自动行驶到你指定的位置,目前仅限在私家停车区域和私家行车道使用。特斯拉就有这个功能配置。


8、可视化透明A柱, 是将OLED柔性屏装在汽车A柱内侧,配合智能算法和摄像头实现A柱透明化,提高安全性,增加科技感,例如哪吒U上已经应用了该项配置。


9、4D智能车身控制, 是指融合摄像头和高清地图大数据,提前感知路面颠簸,并主动调节悬架阻尼,带来极致舒适的驾乘体验。


10、遥控驾驶, 就像操控玩具车一样操控你的汽车。在10米可视范围内,你可以在车外使用遥控驾驶控制器(手机APP),安全操控车辆的启动、前进、后退和转向,控制车辆低速行驶,进而解决窄道取车、窄道停车、窄道行车等难题。




11、千里眼功能, 你可以理解为把汽车当做“ 远程监控 ”,在手机上随时查看汽车周边情况,风吹草动,尽在掌握。



十二部分、其他


除了车子本身的性能参数,在买车的时候,还有一些其他信息,也值得你去关注。


1、上市时间, 谁不喜欢刚上市的新车型呢?长江后浪推前浪,一浪更比一浪强,万事万物都在不断的更新与发展,新车都会在之前的基础上进行大量的改进,一般更香。但新车刚上市的时候,一般价格处于高位,还有一点需要注意,还没有经过大量的公测,对于一些问题,可能没暴露出来,也有新款不如老款的情况发生。所以,面对新车,你会愿意做第一批吃螃蟹的人么?


关于新车上市,我再讲个小故事,我有个朋友2021年1月买的比亚迪 宋 PLUS,燃油版。2021年3月份,比亚迪 宋 PLUS DMi 车型开始售卖,他很后悔车买早了,应该等三四个月再买……


2、销量情况, 销量特别多的车型,一般没啥大问题,错不了。也有人不喜欢买“烂大街”的车,反而更喜欢一些小众的车,标新立异,但太小众的车子可能会维修保养不方便,保不齐修车师傅都问你一句“哟,这啥车?没见过啊,没有配件”。


3、售后服务, 包括维修、保养、车况调试、技术指导和咨询、 “三包”等等,买车尽量选择售后服务好的牌子和渠道,不然万一出问题你找谁。


4、保值情况, 考虑以后置换的话,就关注一下汽车的保值率,单就车型而言,只要是“畅销车”一般都很保值。


5、促销优惠, 关注一下车子的历史价格,如果能在特别便宜的时候买到,就很赚。


6、提车时长, 着急的人都想买现车,但有些车型卖爆了,产能跟不上,就要等好久,我是交了定金四五个月之后才到车。


7、用户口碑, 金杯银杯都不如真是用户的口碑。



五、去哪里了解汽车资讯?


1、找人问


线下可以直接去车展或4S店咨询销售,去修车店问问修车师傅,或者问身边懂车的亲朋好友(欢迎找我交流买车事宜)


2、汽车垂直媒体



汽车之家, 算是老大哥,2005年成立。


懂车帝, 算是新势力,2017年上线的,字节跳动旗下产品。


其他还有太平洋汽车、爱卡汽车、易车等等。


汽车网站导航:

hao123.com/auto/wangzhi


3、新媒体/内容平台, 抖音、快手、B站、知乎、小红书,上面有一些网红/KOL做汽车评测,多看看能涨知识,但不能全部相信,因为有的网红是拿钱做软广的。


4、汽车电商平台, 瓜子二手车、毛豆新车网、人人车


5、车企官网



六、去哪里买车?4S店?汽贸店?


4S店: 我建议优先考虑从4S店买车。毕竟4s店是官方品牌授权,各方面流程更正规,而且万一出了啥问题,品牌方/厂家也会介入处理。不过在4S店订车,一般会捆绑保险、装潢、上牌费、出库费、贷款手续费等等,导致会有人觉得“多花冤枉钱”了,但也会有人觉得“省事儿省心”。


汽贸店: 因为4S店的运营成本高、价格高,所以衍生了很多汽车贸易公司,最大的特点是“价格优势”。如果你跟汽贸店很熟,足够信任,也可以选择汽贸店。很多购车费用能免都免了,比如捆绑的保险、上牌费等。



主机厂、4S店、汽贸店之间啥区别?如果你不了解的话,看下面的解释吧。


主机厂: 不仅仅是发动机厂,而是真正意义上的汽车公司。也叫整车厂、汽车厂,这类企业一般都握有发动机核心技术,而将其他非核心业务(如销售业务)外包给其它公司。


4S店: 全称叫汽车销售服务4S店, 是有主机厂正规授权的一级经销商, 集销售(Sale)、零配件(Sparepart)、售后服务(Service)、信息反馈(Survey)四位一体的汽车销售企业,需要向主机厂缴纳保证金,接受主机厂监管。


汽贸店: 汽车贸易公司,是二级经销商,也叫“车行”,店里有很多品牌的车,多数汽贸店只卖车,不提供售后,售后得去4S店。汽贸店不受主机厂监管,他们的车源来自多家4S店。极少部分实力雄厚的汽贸店,也会直接从主机厂拿车。


汽车资源商: 通过整合各地4S店的信息资源,批发倒卖汽车,没有店面,不摆放车辆,仅靠信息差赚钱,类似中介机构。有些地方叫“串串”、“拼缝儿”。很少有个人消费者能接触到汽车资源商,因为他们的信息主要卖给汽贸店和其它资源商。


二网: 指4S店以外的汽车销售渠道,统称“二网”,例如汽贸店、汽车资源商都算二网。狭义的二网就是指汽车资源商。


4S直营店: 归属于4S店,店面规模没有4S店那么大,服务范围有限,可能只保留1S或2S,比如只管卖车,不管售后。一般是二三线城市市区的4S店为了扩大销售渠道,在下边区县开的“分店”。


PS. 传统汽车品牌没有严格意义上的直营店,例如宝马4S店的员工不是宝马的员工。类似特斯拉的汽车销售模式才叫直营,消费者买车不需要通过各种经销商。2017年以前的《汽车销售管理办法》,国家政策规定主机厂不能卖车,2018年颁布了新的政策,放开了一些限制。目前互联网造车企业,比如蔚来、小鹏,都是采取直营模式,利用互联网+体验店,完成销售工作。



七、什么时间买车?


下图是2015-2019年的汽车月度销量情况,可以看出,2月份/7月份前后买车的人最少,算是淡季。下半年,9月份-次年1月份,算是旺季。据说,一般而言汽车销量淡季和旺季对价格的影响很小。


如果要我说,建议你不要太纠结时间问题,根据自己的实际需求,想买就买,想等就等。




温馨提示:如果你想买的车特别热门,可能要等的话,记得提前一段时间买,否则耽误使用。



八、非常实用的买车建议


第一次买车,因为很多都“不懂”,甚至自己的购车需求都不太明确,难免劳心伤神。


有可能花冤枉钱,比如有些配置功能,根本用不到。


有可能买后悔了,比如车子买小了,空间不够用。


有的人看车、买车、提车、上户……整个流程,把自己折腾到身心俱疲。


对于绝大多数人来讲,买车是除了买房之外,单笔金额第二大的支出项,所以一定要认真对待。


结合我自己的买车经验,以及和30多位买过车的朋友交流,总结了一些建议,希望对你有用。


1、买车之前,了解清楚买车及养车的成本,根据自己的积蓄和收入,量力而行,别因为买车让自己的生活出现赤字。


2、线下看车之前,在线上了解清楚价格、配置,到时候线下看车效率高,还能避免面对几台“外观长得一样”的车对不上号,以及不被销售“牵着走”。


3、如果确定了一款心仪的车型,再多找几款相似的车,作为备选,多对比总是没错的。


4、找人当你的买车顾问,因为汽车销售不会考虑你的需求,他们只会给你卖他们店里的车,也许他们人并不“坏”,只是他们的工作职责所在,情理之中。


5、选一个靠谱的销售顾问,能省好多心,体验也更好。可以怎么做呢?比如多去几家4S店。或者同一家4S店去两三次,分别认识3-4个销售,看谁最专业,谁态度最好。


6、万一销售人“不行”,也不建议被情绪影响,举个例子,假设你很喜欢奥迪车,但奥迪4S店的销售态度不好,你可以换一个销售,也可以换一个店,但不是必须换奥迪这个牌子。


7、买车之前可以先租车。如果想买奥迪Q5车,可以先租一辆奥迪Q5,开几天感受感受,再做决定。租车平台推荐:神州租车、凹凸租车、一嗨租车、租租车,等等。


8、买车如何省钱?买车的省钱方法有很多,可以去网上搜一搜。我简单说几个,比如可以自己办理上牌;谈完价格之后,交定金之前,再多问4S多要一些赠品(保养、车膜之类的);拿着A店较低的报价去跟B店谈等等。btw,有时候也不建议追求“省钱”,省心或者说体验,也很重要!


9、如何催促销售快速交车?买车的时候,有没有明确交车日期?如果逾期有没有补偿?如果没有约定日期,怎么催促?你可以每隔一段时间,就催问,让销售觉得你很急,再跟他说如果XX月之前再提不到车,就准备看别的车子了,之类的。让销售给你想办法从他们内部尽量加速。


10、找“行家”陪你一起买车。这是绝招,如果你可以用这招,前面9条都不重要了,你的Ta会帮你。


特别是,如果你自己对车不是很懂,对汽车销售的套路不熟悉,那么强烈建议你找一位懂车的朋友(再不济也得找一位不懂车但理性的朋友),陪同你一起去买车。因为自己一个人去看车的话,容易“上头”,销售话术都很厉害的,再加上店里的氛围场景,说不定你就立马交定金了,不后悔还好,万一后悔岂不是很尴尬。


车子是消费品,买到手的那一刻,就开始贬值了。买完车后,没必要再刻意关心那款车有没有降价,是不是马上出新款之类的。你需要关心的是,如何好好利用它来提升自己的生活质量。



关于买车,还可以写很多很多很多,就不再赘述了。


不知不觉码了2万多字,感谢你看到这里。


祝你在买车的时候一切顺利。


欢迎留言交流讨论。

编辑于 2021-11-02 11:16