添加链接
link管理
链接快照平台
  • 输入网页链接,自动生成快照
  • 标签化管理网页链接
二次元行业浅析

二次元行业浅析

行业概况:

二次元是ACGN亚文化圈专门用语,由日语にじげん(二次元)引进而来。

二次元指由ACGN(动画、漫画、游戏、小说)组成的二维平面虚拟世界,此外还包括动漫周边、声优、cosplay等衍生产品和活动。然而,ACGN仅仅是二次元的载体,并非所有的ACGN都属于二次元范畴,真正的二次元产品,还需要具有宅、腐、基、萌等特征。

就行业发展阶段而言,二次元行业尚处于成长期。

从时间上看,二次元产业发展时间较短,1991年开始萌芽,且当时产品主要以"舶来品"为主,引进了国外各类动画作品。2000年,国家开始重视行业培育,二次元产业进入成长阶段。

从产业链看,现阶段整个产业侧重于内容的产出,而相关衍生品尚未全面挖掘,产业链仍不完善。

从细分行业发展看,大部分领域价值尚处于待开发阶段,行业间的融合发展更是仅处于萌芽阶段,其中二次元游戏发展较为成熟,动漫正在寻找创新路径,侧重行业变现,而二次元音乐、周边产品等新业态仍在培育中。

从企业角度看,虽然BAT等巨头抢占投资布局,但市场仍以众多新兴企业为主,未形成完整的市场格局。


市场规模:

目前二次元行业市场规模仍在不断扩大,根据中国市场调研在线相关数据显示,目前产业市场规模已达到1000亿元人民币,5年后将迎来1000亿美元的市场份额。消费需求潜力正在迸发,2016年,核心二次元用户规模已达到5939万人,泛二次元用户规模达1.6亿人,二次元用户总人数近2.19亿,2018年上升至2.76亿人,同比增长26%,且用户人均每年在二次元文化周边消费约1700元,这预示着强大的市场潜力。2016年,国产动漫迅速发展,喷涌出数部佳作,如《十万个冷笑话》,国产动漫覆盖率超40%,首次超越日漫;二次元手游市场更是迅猛发展,从2015年起步到2016年快速发展,整个市场增速超过150%,达到13.84亿;而周边产品、影游联动、网剧开发等衍生领域都还在探索有效途径以实现商业价值。如今互联网和移动互联网的普及更是极大的推动了二次元文化的传播和发展,加快了二次元文化的渗透。


政策环境:

国家从2012年开始发布具体扶持政策,但仍有不足。

2012年至2014年政府发布相关政策

早年(2005年)国内政策禁播日本动漫,推出低龄国产动漫,让国内缺失了培养更广大的动漫人群的土壤,但同时也为国产动漫的发展提供了机遇。而一些列的扶持与监管制度在一定程度上推动了产业的发展,但政府比较看重数量,不够重视质量又导致了真正优秀作品的产出低下,市场化进程缓慢。

社会环境:

二次元的主要人群集中在80后、90后和新起的00后。

80后群体的童年有日本动漫的陪伴,青少年时期日漫遭到国家禁播,导致大部分80后断粮,目前长大的80后虽然分布于社会的各个行业,但动漫基因依旧存在,大部分也都属于泛二次元用户。

90后和00后群体,同年是在电视上接触的多为国产动漫,但是随着年龄的增长,以及对国外动漫的引进,他们在网上接触越来越多的日本漫画,吸收的二次元文化更加多元,也更愿意为喜欢的二次元文化付费。

行业产业链:

二次元行业基于二次元内容的产出,主要可分为PGC与UGC两条路径,衍生出内容传播,内容交流,内容商品化,内容销售和线下展示的商业模式。

二次元行业产业链

PGC环节

PGC环节可分为国内原创和国外引进,相对国内原创,国外内容创作的模式更加成熟。

PGC环节

而国内的PGC环节还受到多种因素的影响,多个方面尚未完善。

国内外PGC环节对比

UGC环节

因喜欢而创作。

二次元用户因喜欢ACGN作品或作品中的某个人物从而开始二次创作的行为。

UGC类型

二次创作

二次创作的类型较多,国内主要以非盈利性质的个人形式创作为主,部分优质创作的产品可通过各展会或线上渠道进行售卖,实现一定的营收。而优质创作一般由作者本人出钱或淘宝预售解决先期成本,创作产品在售价在几十至上百元之间,“大触”作品销量较好。

同比日本同人产业较为成熟。日本国内存在众多著名同人社团,如上海爱丽丝幻乐园,07th Expansion和Type-Moon,以及拥有成熟的同人线下展会Comic Market。同人作品创作已拓展出不亚于原创商业的商业价值。

然而提到二次创作不得不注意版权问题,一方面同人作品会提升原作的知名度,扩大原作的影响,可以有效地延长ACGN作品的生命周期,从而间接增加作者的收益。日本的版权管理相当严格,而同人活动仍然繁荣的原因也在于现有的同人活动已成为日本ACGN市场重要的一部分,也是用户的一个消费内容,版权方虽有权追究,但如果限制了同人活动,很容易引起消费者的反感,影响原作销量。而允许同人活动,反而能很好的宣传作品。

然而尽管同人作品存在市场,但其本身没有知识产权,不受版权法保护,始终处于灰色地带,因此也同人作品基本只能在网上及同人展上进行传播与售卖,面临难以大规模市场化的问题。

目前国内同人圈内较为成熟的当为以洛天依为首的虚拟偶像音乐创作。

衍生表演

衍生表演中相对成熟且商业化相对完善的是cosplay。

cosplay不仅是一种文化,也是一种商业化方式。成立于2001年的杭州304社团是国内较早实现商业化的cosplay经纪公司。cosplay社团最初是二次元同好进行角色扮演的亚文化群体。早期的商业模式是商演走秀,随着国内线下动漫展会的兴起,cosplay表演也成为固定的组成部分,且产生了cosplay比赛,cosplay从而受到越来越多的关注与喜爱。各类社团也通过参加WCS大赛等在圈内形成较高知名度,商业模式也变为网红经济和粉丝经济主导的写真签售,活动嘉宾等。同时cosplay也带动了cos服装,道具等产业的兴起。


互联网+二次元:

互联网的兴起不仅广泛传播了二次元文化,同时也创生了许多新的二次元企业类型。

互联网+二次元产业情况(注释:小圆圈内是指二次元垂直企业,大圆圈内是指传统互联网企业)

目前互联网+二次元企业最受关注的莫过于二次元社群起家的bilibili弹幕网。

弹幕定义为观影过程中的实施吐槽评论,因评论内容在屏幕飘过,类似飞行射击游戏里的子弹而得名。弹幕视频网站起源于日本的niconico动画。弹幕具有及时性、短平快的特点,极大的改变了用户过往观看视频的体验,增强了用户之间的互动性,归属感与情感共鸣。

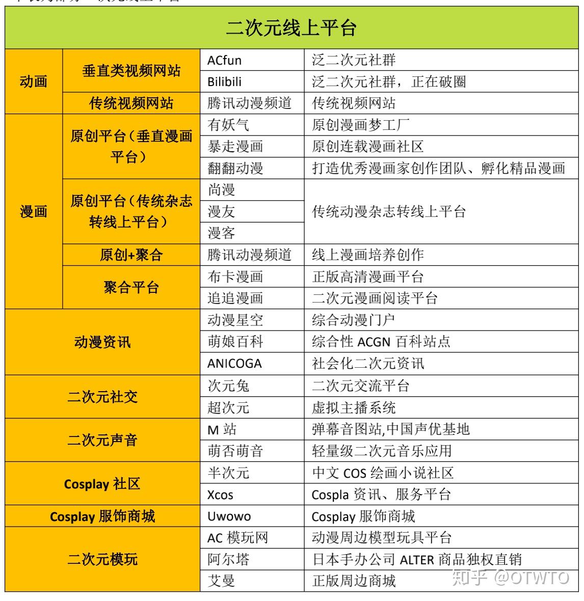
无论是内容是动画还是漫画,作为二次元线上平台都在不断细分服务,以满足不同类型的二次元用户。

部分二次元线上平台

除此之外传统互联网平台如贴吧、微博、豆瓣等也是二次元用户的线上交流聚集地。

线下活动:

线下活动国内以仍以展会为主,衍生出部分主题店。二次元线下活动。

部分二次元线下活动

二次元展会、cosplay比赛、live表演、签售会等,无论哪种二次元线下活动都与粉丝经济有关。

粉丝希望通过更多的方式拉近与偶像或二次元人物的距离,而当线下活动将粉丝聚集在一起的时候,形成了一种全新的强有力的商业环境。线下活动通过周边、门票、写真、画集等商品的贩卖实现盈利。

线下活动的本质是粉丝经济

商业模式:

二次元的商业模式可以从企业层面和用户层面进行分类。

企业层面主要依靠内容付费,网红经济和品牌业绩实现变现。

用户层面则是围绕粉丝经济实现变现。

两个层面的商业模式

其中二次元优秀作品的IP衍生及授权或将是未来主流的商业模式。

国产IP《十万个冷笑话》和《秦时明月》都是这种商业模式的好例子。

《十万个冷笑话》开拓了国产漫画IP授权的商业化模式。2010年,《十冷》原著漫画在漫画网站「有妖气」上连载,至今获得17.75亿的点击量。两年后动画版推出,单集点击量更是超过9000万,动画观看次数超过17亿次,随后推出电影,票房收获1.2亿元,是第三部过亿票房的国产动画,之后又推出卡牌游戏,首日流水超过357万元,同时也开设了淘宝店,售卖周边产品。

《秦时明月》则通过动画漫画,推出角色扮演游戏,推出电影票房收入5998万元,桌游等周边产品年销售额在1000万元左右,作品中角色为红牛拍摄广告,之后又推出了真人电视剧作品。

IP授权为优秀作品创造了更大的价值,而IP模式的日益成熟将加速泛娱乐跨界整合的实现。

近年优衣库等众多服装品牌也纷纷推出动漫联名款来引领潮流风尚。更好地说明了二次元文化正在越来越被大众接受。

总体来说目前国内二次元行业的商业模式凭借庞大的用户群体,依旧存在很大的想象空间。



本文部分数据来自艾瑞数据及中国市场调研在线

发布于 2020-05-18 11:16