添加链接
link管理
链接快照平台
  • 输入网页链接,自动生成快照
  • 标签化管理网页链接
2023年全国新高考数学试题真题及答案详细解析(新课标1卷)

2023年全国新高考数学试题真题及答案详细解析(新课标1卷)

2023年高考是新教材、新高考、新课标背景下进行的新高考第二年,与往年对比,2023年的这份数学试题中没有出现一些所谓的偏题怪题,也没有刻意回避常规考点,但这份试题却从命题角度、方法,以及题型上有所创新。整份试卷会让考生感觉考查的都是基础、常规题型,非常熟悉,这尤其是在选择和填空题部分,会给考生造成一种简单之感,但实际做起来又不是一回事,可能一不小心就会出错。

单选题部分,前3题仍然是高考常规三大版块,即集合、复数、平面向量这三大版块的考查;第4题考查了复合函数的单调性(指数、二次函数的复合型函数);第5题考查了圆锥曲线中椭圆的离心率相关问题;第6题借助直线与圆的相切问题考查了三角函数求值问题;第7题借助等差数列考查了常用逻辑用语中的充分性、必要性相关问题;第8题考查了三角函数化简求值问题。

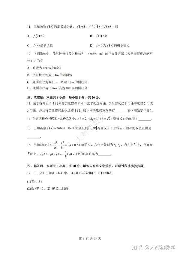
多选题部分,第9题考查了样本数据的数字特征中平均数、中位数、标准差、极差相关求值问题;第10题以“噪声污染问题”为背景,借助对数及对数函数的性质考查了函数值比大小相关问题;第11题考查了抽象函数相关求值问题;第12题考查了正方体与常规空间几何体(四面体、球体、柱体)之间的关系的相关问题。

填空题部分,第13题考查了排列组合当中的“选课”相关问题;第14题考查了棱台的体积相关问题;第15题考查了函数的零点相关问题;第16题考查了圆锥曲线中双曲线的离心率相关问题。

解答题部分,仍然是常规六大版块,即三角函数、数列、立体几何、概率与统计、圆锥曲线、函数与导数这六大版块的考查,但这次有点打破常规,把以往当作压轴题的函数与导数这一版块的解答题,直接放在了解答题第3题的位置,使这一部分的考查难度直线下降。同时,概率与统计这一版块的解答题放在了倒数第2题的位置,圆锥曲线这一版块的解答题放在了最后一题的位置。

整体而言,2023年这份数学试题既注重对考生基础知识的考查,又注重考生对基本数学思想、解题方法、技巧的理解和掌握的考查。此外,也可以看出,今年的数学试题在常规中又带有一定创新,试题的命制坚持从高考数学评价体系出发,贴近中学数学教学的实际,整体符合高考改革的理念,且其中的反套路,反刷题,反押题的命题趋势也得到进一步加强,这也将对如何更好地推进新高考综合改革,以及如何更好地进行中学数学教学工作都将起到积极的引导作用。

为了方便大家更好地复习备考,特地写了这份数学试卷的逐题详细解析,希望能对大家的备考起到更好地助推作用,但由于时间精力有限,如有错误,敬请指出,非常感谢!

以下为2023年全国新高考一卷数学试题真题及答案解析(如需相应文档请搜索同名公众号请联系作者):

发布于 2023-06-16 15:17 ・IP 属地广东

文章被以下专栏收录